安全科技领域领跑者

Details

​安全管不好,真的要坐牢!3个典型事故判刑案例,看完让你怀疑人生!

发布时间:2021-04-02 11:23:47

记得在网络上看到这样一段话,特别现实的道出了安全人的常态:


「抬头查安全帽,低头查烟头;事前无权无利,事后有责有罪;平时没有人关注,出事后第一个被问责;拿着卖白菜的钱,操的卖白粉的心;处理事情瞻前顾后,费力不讨好;权力如零,责任如泰山。」  


每当一有事故,几乎人人都有的惯性思维:安全出问题了。那安全出问题了谁最应该承担责任?用脚趾头想想,矛头总会指向安全人。



时至今日,我们依旧习惯将安全问题归咎于安全管理部门或某一个安全管理人员。当你看完以下三个典型安全事故判刑案例,你将会有截然不同的的认知。



>>案例一:董事长、总经理、副总经理等10人被追刑责(从上到下一锅端,安全责任在每位管理者的身上)


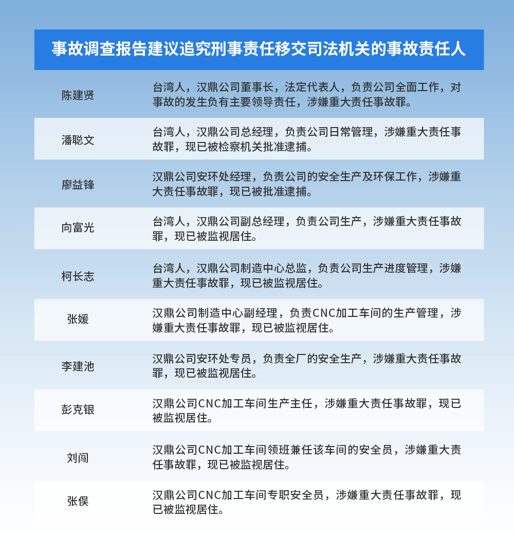
2019年3月31日,苏州昆山市昆山汉鼎精密金属有限公司机加工车间外一存放镁合金碎屑废物的集装箱发生爆燃事故,造成7人死亡、5人受伤,直接经济损失4186万元。


昆山汉鼎爆炸事故追责结果非常令人震惊,前所未见,极具震慑力事故调查报告建议,被移送司法机关追究刑事责任的有董事长、总经理、副总经理、生产部门总监、副经理、车间主任、车间领班(兼职安全员)、安全经理、专职安全员和安全专员等,也就是说,几乎能想到的、和安全生产有关的直接责任人员全部“沦陷”




>>案例二:四位前任主要负责人被追责(安全生产终身责任制,管理者辞职后仍可能被追责)


2019年3月21日,江苏省盐城市响水县生态化工园区的天嘉宜化工有限公司发生特别重大爆炸事故,造成78人死亡、76人重伤,640人住院治疗,直接经济损失19.86亿元,107人被问责。江苏响水天嘉宜化工有限公司“3•21”特别重大爆炸事故调查报告建议对天嘉宜化工4位前主要负责人进行追责。



天嘉宜化工前4位主要负责人被终身追责,代表着生产安全事故对企业主要责任人追责的新动向,也给其他企业老总们敲响了警钟:要履职尽责,落实安全生产终身责任制,否则必将被终身追责。




>>案例三:无人员伤亡的事故,总经理也被追刑责(悲催的是才刚上任14天)


2020年1月14日13时41分许,珠海长炼石化公司压力管道出现泄漏,发生爆燃,之后管道内漏出的易燃物料猛烈燃烧,并于13时51分和14时21分再发生两次爆燃。事故及救援过程中无人员伤亡,事故造成直接经济损失198.15万元。


按照事故调查组认定,谭志军,现任长炼石化公司总经理,担任该公司总经理、主要负责人、安委会主任,负责公司生产的全面工作,至事故发生之日,才14天不到,对事故发生负有主要领导责任,建议移送司法机关追究其刑事责任,并依据《安全生产法》第九十一条之规定,五年内依法不得担任任何生产经营单位的主要负责人



谭某刚上任总经理,正是春风得意,却因这起无人伤亡的生产责任事故被追刑责,细想其中关键,无外乎长期以来企业对安全主任责任落实不到位、安全意识淡薄,既让人啼笑皆非,又令人唏嘘不已。



告别安全工作“独角戏”

安全管理 人人有责


随着《安全生产法》即将修订、《刑法修正案(十一)》的正式施行,2021年起, 企业必须高度重视安全生产,积极主动落实安全生产主体责任,对于严重违法行为,即使未发生安全事故,也将追究刑事责任一旦出了安全事故,从地方党政负责人、企业负责人到一线员工,都有不可推卸的责任。安全,真的不再是安全员一个人的责任!



企业安全管理是一个庞杂而系统的工程,没有全体员工的有效参与,得不到全体员工的贯彻执行,安全管理上所有的东西将是一纸空文,落不到实处。如何快速建立起一种分工明确、执行有效、推进有力的安全生产责任制,已成为摆在众多企业面前亟待解决的现实难题。


以信息化为支撑,借助安全信息化手段强化安全管理,实现安全管理方式转型升级,引导全员全过程参与安全管理已成为行业新趋势。



专业赋能安全管理

安全责任逐级夯实


对此,作为一家专业从事安全生产信息化产品研发、安全生产技术与安全大数据服务的高新技术企业,湖南展通科技集团有限公司自主研发了企业安全生产可视化管理平台为实现企业安全生产主体责任落实到位、全员全过程参与安全管理,建立企业安全生产长效机制提供了行之有效的解决思路。


平台结合企业安全管理工作实际需求,通过标准化业务模块、全面风险管控机制、职责统一的业务流,专业化的安全数据支撑、可视化的数据呈现,快速提升安全管理效能。




自上而下逐级管控,全员参与齐抓共管 


系统通过对组织构架的灵活配置,人员责、权、利的划分、分析及推送,建立多层级“一盘棋”管理,多维度齐抓共管,进一步压实各级、各部门、各层级人员的安全生产责任,减少安全部门上传下达、部门间协调的压力,将安全生产责任制的落实真实尽显。


业务流程动态管控,日常工作有条不紊


平台实现安全业务管理全面覆盖,结合企业安全管理职与责的统一管理,通过业务流引导、工作任务实时提醒,助力企业各项安全管理工作下沉,履责不漏,实现安全管理的动态化、流程化、标准化。



直观可视数据中心,科学管理精准施策


实时呈现安全整体态势,特殊作业、风险单元及巡查情况、预警信息、隐患类型分布、隐患趋势分析、各部门隐患及整改情况、特殊作业、通知速递等数据一目了然,安全生产情况尽收眼底,充分了解安全管理工作的不足及短板,为企业安全目标制定和决策分析提供数据支撑。



物联设备互联互通,安全风险预先防范


系统可与物联网设备互联互通,自动采集和分析,对出现的异常情况进行相关预警及处理。依据数据呈现的态势,对相关情况进行趋势预判,做到风险提前防控,降低安全风险存量。


线上线下联动管理,过程追责效率翻倍


线下实施,线上记录审批跟踪,如建立设备设施、特种设备设施的数字化档案管理,制定维保计划与点检模板,并回传维保记录与点检情况,对设施设备进行全生命周期的追踪管理等等,过程记录留痕,全面提升安全管理效能。


安全生产,重在落实。企业通过该系统智能运作,能充分调动全员参与齐抓共管,进一步压实各级、各部门、各类人员的安全生产责任,实现领导层-管理层-执行层”多层级管控,实现各岗位全过程管理,从真正意义上促进安全管理的动态化、标准化、流程化,对全面提升企业安全生产管理水平具有十分重要的意义。

首页
关于展通
产品中心 动态新闻 商务合作 合作案例
关于我们